优秀课程思政教学设计案例分享
推进课程思政建设,是落实习近平总书记在全国高校思想政治工作会议上强调的“守好一段渠、种好责任田,使各类课程与思政课同向同行、形成协同效应”的重要举措,旨在使德育与智育相统一,推动实现全员全过程全方位育人。
本文整理了河北经贸大学数学与统计学学院,8门课程思政教学设计案例,供各院校教师学习、借鉴。
《概率论与数理统计》课程思政教学设计案例

《高等代数》课程思政教学设计案例

《统计学》课程思政教学设计案例

《高等数学》课程思政教学设计案例

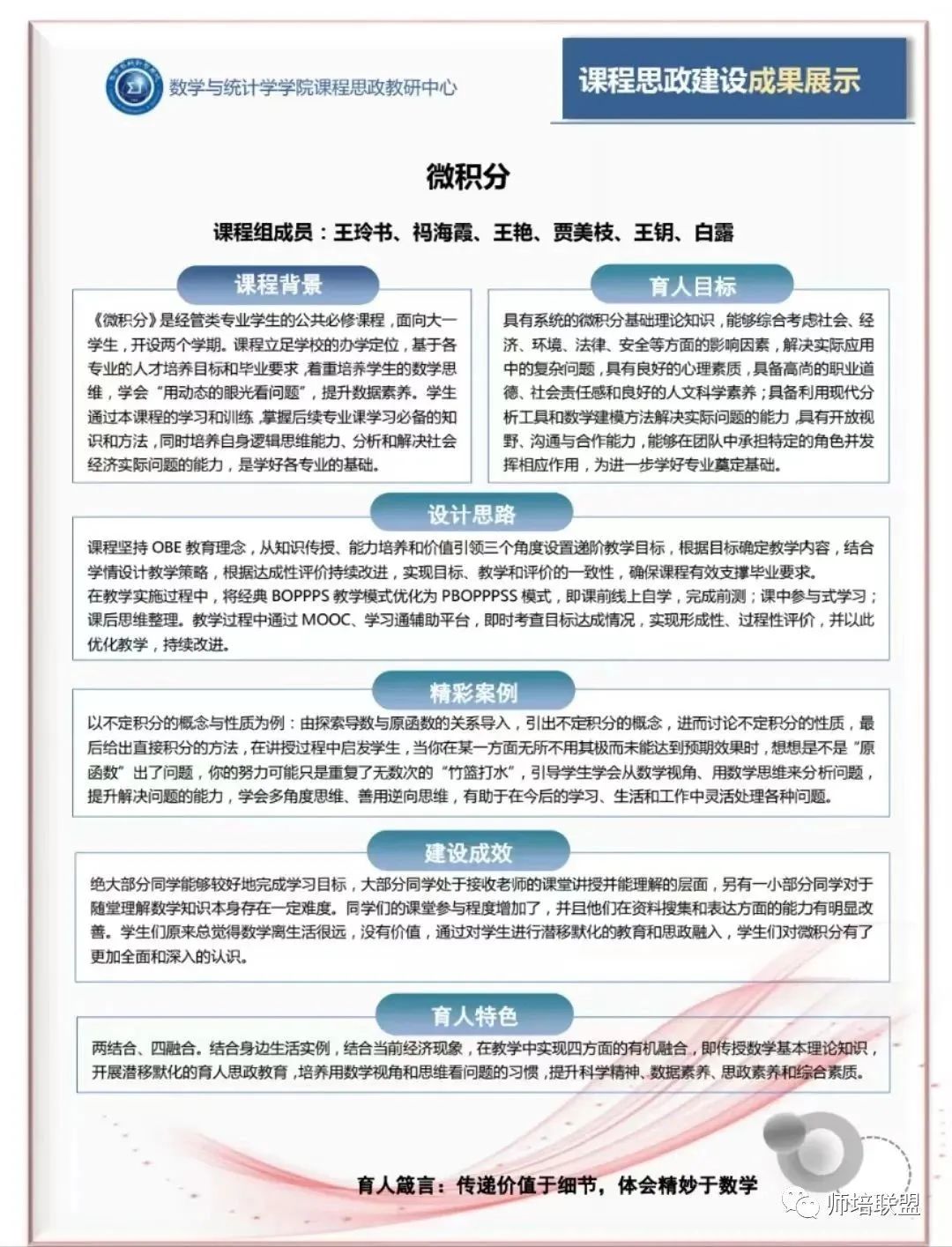
《微积分》课程思政教学设计案例

《运筹学》课程思政教学设计案例

《专业实习》课程思政教学设计案例
